關於社區一家
2026評審團名單
計畫緣起
活動辦法
提案計畫總覽
報名資料查詢
初選分數查詢
計畫書繳交查詢
決選分數查詢
得獎名單查詢
社造知識雲
歷年提案單位
歷年得獎單位
2025首獎特輯
企業共好平台
影音資料庫
永續共好
SDGs
生態共好圈
志工活動
最新消息
News And Events.
所有訊息
工作坊訊息
其他訊息
回列表頁
2014-04-25
2014.05.11(日)見學活動-桃園縣原住民部落文化發展協會
一、見學單位基本資料
二、見學行程
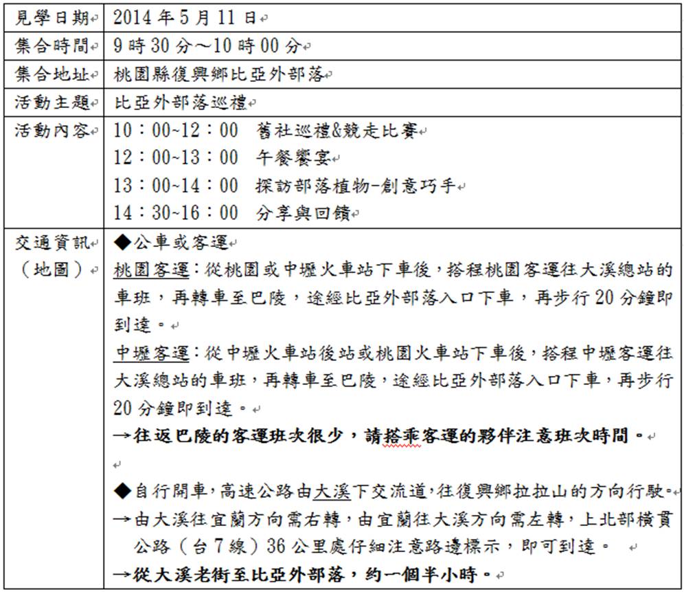
2014.05.11(日)桃園縣-桃園縣原住民部落文化發展協會-見學行程
2013見學活動(5月份)報名表
很抱歉
本網站不支援IE9以下瀏覽器,建議使用瀏覽器chrome / IE11.0以上
朋友Email
(不同的Email請以","半型逗號隔開)
你的姓名
你的Email
寄副本給自己